Language selection

Search

Royal Canadian Mounted Police

RCMP Relocation Directive

RCMP RD 2017
Effective April 1, 2017
Departmental Authority: Director, Relocation Program, Corporate Management And Comptrollership

On this page

Section 1 - General principles

1.01. Effective date

  1. This Directive takes effect for all transfers issued on or after 1 April 2017.
  2. In the Relocation Directive, Immediately following every section:
    1. made under the authority of the TB, there is in parentheses the letter “T”; and
    2. made under the authority of the Commissioner, there is in parentheses the letter “C”.

1.02. Principles

  1. The following principles shall guide all members, managers and relocation personnel, in achieving fair, reasonable and modern relocation practices throughout the RCMP :
    1. Trust - increase the amount of discretion and latitude for members, managers and relocation personnel to act in a fair and reasonable manner.
    2. Flexibility - create an environment where decisions respect the duty to accommodate, best respond to members' needs and interests, and consider operational requirements in the determination of relocation arrangements.
    3. Respect - create a sensitive, supportive relocation environment and processes which respect members' needs.
    4. Valuing people - recognize members in a professional manner while supporting them, their families, and their health and safety in the relocation context.
    5. Transparency - ensure consistent, fair and equitable application of the policy and its practices.
    6. Modern practices - introduce relocation management practices that support the principles and are in keeping with relocation industry trends and realities; develop and implement an appropriate relocation accountability framework and structure. (T)

1.03. Purpose and scope

  1. It is the objective of the RCMP to enhance the mobility of a member by assisting in the relocation process so that it is carried out:
    1. with minimal impact on RCMP operations;
    2. with minimal detrimental effects on the Member and his/her family;
    3. in an efficient fashion; and
    4. at the most reasonable cost to the Crown. (T)
  2. The RD is applicable to:
    1. a member transferred within Canada as a result of employment with the RCMP with an official transfer notice and authorized relocation at Crown expense (see Section 1.04.);
    2. relocations which are necessary due to the death of a serving member;
    3. a Civilian Member (CM) converting to a Regular Member (RM), who graduates from Depot and is relocated from his/her pre-engagement place of residence to his/her first place of duty;
    4. a newly appointed EX-Equivalent CM or RM , who is relocated from his/her pre- engagement place of residence to his/her first place of duty;
    5. a newly appointed RM who was employed full-time as a federal public servant immediately prior to commencing training at Depot;
    6. eligible retiring/retired members who are relocating, limited to the provisions of Section 13. (T)
  3. The RD does not apply to:
    1. relocations to or from Canada and another country or relocations taking place between two points outside Canada, which are governed by the National Joint Council (NJC) Foreign Service Directives (FSD);
    2. newly engaged members and re-engaged members, which are governed by the provisions outlined in Financial Management Manual (FMM) 9.5.3;
    3. public service employees, which are governed by the NJC Relocation Directive. (T)
  4. The RD and any limitations thereto are published as policy and not as permissive guidelines. Discretion, be it at the member or departmental level, will be confined to those provisions where discretion is specifically authorized in the RD. (T)
  5. The provisions under the RD will provide for legitimate expenses only, without opening the way for personal gain or for the underwriting of extravagances. (T)
  6. Reimbursements will be based on actual and reasonable relocation expenses in keeping within justifiable use of public funds and the provisions of the RD. (T)
  7. A member will not be able to claim relocation expenses that were incurred before the transfer was authorized and issued. (T)
  8. All relocation expenses must be incurred within 24 months of the date of issuance of the transfer notice. (T)
    1. Relocation expense claims should be submitted and advances cleared within 3 months of the expense being incurred. (C)
  9. All claims for reimbursement must be supported by receipts. Receipts may be original documents, the customer's carbon copy or the specific expenses on the customer’s monthly statement of credit card Certified photocopies are acceptable. This is to ensure the validity of the reimbursement requested and to prevent duplicate reimbursement by the RCMP. The member may sign a personal declaration justifying a loss due to exceptional circumstances. (C)
  10. When selecting a third-party service provider, the member will ensure that an arm's length relationship exists. (C)
  11. Members should not engage in any relocation activities (i.e. sale of residence, house hunting trip, purchase of new residence, etc.) prior to being authorized a cost relocation and having received a consultation on eligible benefits. (C)
  12. Any funds paid to the member in error must be returned immediately upon request by the RCMP. (T)
  13. All relocation files are subject to audit and adjustments may be made to a file at any point.

1.04. Relocation at Crown expense

  1. A cost relocation is authorized by RCMP Staffing & Personnel if the following conditions are met:
    1. the distance between the old place of duty and the new place of duty is at least 40 km; and
    2. the distance between the residence at old place of duty and the new place of duty is at least 40 km. (T)
  2. A relocation that does not meet the distance criteria of a cost relocation is considered a local Local relocations will only be paid by the Crown where:
    1. there is a documented operational requirement for the member to relocate and live near the new place of duty (for example, Nanaimo to Gabriola Island), recommended by the CO; or
    2. the member must vacate COH. (T)
  3. When a member dies while in the service of the RCMP , and the deceased member was transferred at Crown Expense during his/her career with the RCMP to a location other than the area of engagement, a cost relocation is offered to the surviving spouse and/or dependant(s), subject to the following:
    1. the spouse and/or dependant(s) may choose to be relocated anywhere within Canada; and
    2. the relocation will take place within 24 months of the member’s A one-year extension to the relocation may be authorized by the DNC upon request. (T)
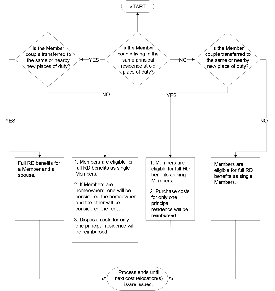
  4. Member Couples will be relocated at Crown expense based on the scenarios in Annex A. (T)
  5. If a member's spouse is transferred by another federal department at Crown expense, under the NJC RD or Canadian Armed Forces (CAF) IRD, only one cost relocation will apply, and the other member/employee will be relocated as a spouse. (C)
  6. If a member’s spouse, who works for an organization other than the federal government, is transferred, and the member is transferred to the same or nearby place and they plan to live in the same replacement residence, the RCMP may cover only the costs, in accordance with the RD , that the spouse’s employer did not cover. (C)
  7. Reimbursement of relocation expenses apply only in cases of physical relocation of the member from the residence at old place of duty to a residence at new place of duty. (T)

1.05. Taxation considerations

  1. After being authorized a cost relocation, if the member’s replacement principal residence is less than 40 km (by the shortest public route) closer to the new place of duty than his/her previous residence, all relocation benefits may be deemed taxable by the Canada Revenue Agency (CRA).
    1. The formula for calculating the distance, to determine if relocation benefits will be taxable, is:
      Distance in kilometres between residence at old place of duty and new place of duty =            km
      Distance in kilometres between replacement residence and new place of duty =            km
      Line 1 minus line 2 =            km

1.06. Responsibilities

  1. RCMP
    1. The RCMP will reimburse the member actual and reasonable relocation expenses, within the limits of the RD.
    2. RCMP employees who recommend, authorize, interpret, process payment, review, and audit expense claims/benefits are considered as management for the purposes of the relocation program and should be familiar with:
      1. RCMP Regulations (2014);
      2. Financial Administration Act (FAA);
      3. Isolated Posts and Government Housing Directive (IPGHD);
      4. RCMP Travel Directive;
      5. Household Goods Management Service Contract; and
      6. RCMP Relocation Directive (C)
  2. Member
    1. The member is responsible to know the applicable policies and ensure that any claims comply with the policies.
    2. The member should not enter into a contract for services prior to consulting with the Relocation Coordinator.
    3. The member is expected to effect his/her relocation within a reasonable amount of time. (C)
    4. The relocating family unit, spouse and/or dependants, are expected to relocate together or coordinate as closely as possible.

1.07. Cancellation of relocation

  1. RCMP requested cancellation
    1. Should the RCMP cancel the transfer, relocation related expenses incurred before the transfer was cancelled by the RCMP will be reimbursed.
    2. Upon notification of cancellation, it is the responsibility of the member to terminate any arrangements in progress except for the removal of HG&E, which will be cancelled by the Relocation Coordinator. (C)
  2. Member requested cancellation
    1. If the member requests that his/her relocation be cancelled for personal reasons, he/she may be required to reimburse all or part of the relocation expenses incurred following the appraisal.
    2. Cancellations resulting from exceptional circumstances will be reviewed on a case-by-case basis by the DNC/Delegate, through a business case submitted to the Relocation Coordinator, to determine the expenses that will be covered by the relocation directive. (C)

1.08. Decision review

  1. In cases of alleged misrepresentation or interpretation, grievance procedures as outlined in the Royal Canadian Mounted Regulations (2014) will apply. (C)

Section 2 - Spending account formulas

2.01. Purpose

  1. A member who is authorized a cost relocation will be paid, or reimbursed for relocation expenses using two spending accounts: Core and Flexible Spending. (T)

2.02. Principles

  1. All relocation benefits are funded strictly from the applicable account, as stated throughout this Directive. Expenses not detailed in the RD are the responsibility of the member.(T)

2.03. Core Account

  1. This account funds the payment or reimbursement of basic eligible relocation benefits. (T)
  2. Unused individual Core benefits are forfeited and cannot be used to exchange for, or justify an increase to, another benefit. (T)
  3. Unless specifically indicated in this directive, amounts over the limits of the Core Account cannot be funded under the Flexible Spending Account.
  4. The Core Account is not funded through a Core benefits are paid based on eligibility to the benefit and the limitations stipulated throughout the Directive. (T)

2.04. Flexible Spending Account

  1. This account funds the payment or reimbursement of legitimate eligible relocation benefits, up to the value calculated by the Flexible Spending Account funding formula. (T)
  2. The Flexible Spending Account provides the member with flexibility to choose the eligible benefit(s) that best meet their relocation These benefits are funded subject to the availability of funds in the account. (T)
  3. The member is responsible to carefully choose the benefits that will be funded by the Flexible Spending Account and to monitor its balance, keeping in mind there may be additional upcoming Flexible Spending Account expenses. (C)
  4. Relocation expenses that are funded from both the Core and Flexible Spending Accounts will be charged first against the Core Account, up to the Core Account limits for each Relocation expenses exceeding the Core Account limits can then be funded from the Flexible Spending Account or absorbed by the member, at the member’s discretion.
  5. Overdrawn funds from Flexible Spending Account will be recovered from the member. (T)
  6. Should all the available funds in the Flexible Spending Account not be used, the unused balance will be retained by the Unused benefits cannot be used to justify an increase to other benefits. (T)
  7. The funding formula for the Flexible Spending Account establishes the amount of funding that is available to the relocating member and is based on the following three elements:
    1. Real estate commission or rent
      1. Homeowner: the greater of $1,000 or 35% of the applicable real estate commission, based on the appraised value of the residence, to a maximum of $5,250 (applicable taxes excluded); or
      2. Renter: $1,000

      Note

      The sale price may be used in lieu of the appraised value for the purpose of establishing this funding account element should an eligible principal residence be sold prior to the appraisal being performed.

    2. Distance
      1. One-way distance between the old and new places of duty, as calculated by the Relocation Coordinator:
        35% × (Distance in km × Current NJC Travel Directive kilometric rate × Family Size)
    3. Shipment of Household Goods and Effects (HG&E)
      1. Cost of shipping 1,000 (453.60 kg) of HG&E per room from the old to the new places of duty. This excludes the shipment of vehicles.
        35% X Cost to ship HG&E per qualifying room (based on a zone-to-zone matrix, as indicated in the HGMS contract)
      2. Qualifying rooms, as determined by the RCMP , include: kitchen, bedrooms (including bedrooms in finished basement), living room, recreation room, family room, dining room, basement, garage (not for condos and apartments), out-building/storage shed (limit of one), storage room (separate from apartment) confirmed via appraisals for home owners and a signed listing for renters. Rooms not listed above, such as bathrooms, closets, hallways, landings, porches and mud rooms, will not be considered qualifying rooms. (T)

Section 3 - General relocation expenses and allowances

3.01. Purpose

  1. Provisions outlined within this section, such as transportation, meals, and accommodation, apply to the other sections of the RD , unless otherwise specified.

3.02. Transfer allowance

  1. A member who is authorized a cost relocation, and physically relocates, will receive a transfer allowance, in an amount based on 1/12th of the gross annual salary effective on the transfer notice date. The transfer allowance is intended to be used to offset additional relocation expenses not otherwise covered under the RD.(T)
  2. A member being relocated as a result of a promotion to an EX-equivalent category will receive EX provisions and the transfer allowance will be based on the EX salary. (T)
  3. The balance of the transfer allowance, less applicable deductions and overages, will be paid to the member at the conclusion of the relocation process. (C)
    1. The member may request the payment of the transfer allowance at any time following TNL. (C)
    2. The Relocation Coordinator reserves the right to hold the payment of the transfer allowance until payment of all HGMS invoices. (C)

3.03. Non-Accountable Relocation Allowance (NARA)

  1. A member, who physically relocates, will receive a Non-Accountable Relocation Allowance (NARA) in the amount of $650, from the Core Account. (T)
  2. Executive Group members, who physically relocate, will receive 1/12th of the gross annual salary effective on the transfer notice date, in lieu of the NARA. (T)
    1. The first $650 will be deemed non-taxable. (T)
  3. Receipts are not required by the RCMP but should be retained for taxation purposes. (C)
  4. The NARA is used to offset costs not specifically reimbursed under the RD. This includes, but is not limited to, the replacement of items inadmissible for shipment, as well as additional expenses incurred for periods exceeding the approved IAM&MRA. (C)
  5. Although no receipts are required, the member must sign a statement to certify that the NARA was spent as intended. (C)

3.04. Sundry accountable incidental relocation expenses

  1. The member may claim for certain sundry incidental expenses incurred as a result of the relocation, in addition to the NARA. (T)
  2. The following all-inclusive list of actual and reasonable expenses will be reimbursed from the Core Account, based on receipts:
    1. basic connection/disconnection, including cancellation fees, of public utility services (telephone, electricity, internet, natural gas, water and cable);
    2. basic connection/disconnection, including cancellation fees, of a residential alarm system and up to two basic cellular telephone services;
    3. payment of local drivers licenses, including the following mandatory associated expenses for the member, spouse and/or dependants:
      1. license fees, administration charges, photo charges, plastic encasing, public transit contribution, driver’s abstract (when required for insurance purposes when transferring between provinces) and license plate fees for one PMV;
      2. one Safety certificate and Emissions test for one PMV when mandated by provincial legislation before license plates can be obtained (excluding the cost of necessary repairs); and
      3. medical exam required to obtain a special category driver's licence if the licence is required for work reasons (for example, Class 4 licence)
    4. cost of altering locks at new residence - labour only;
    5. charges for post office change of address; and
    6. cost to transfer medical and/or dental files to new primary Health Care Provider and/or dentist. (T)
  3. The following all-inclusive list of actual and reasonable expenses will be reimbursed from the Flexible Spending Account, based on receipts:
    1. payment of license plate fees for additional PMVs and recreational vehicles shipped under the RD ;
    2. one Safety certificate and Emissions test per additional PMV shipped under the RD when mandated by provincial legislation before license plates can be obtained (excluding the cost of necessary repairs). (T)

3.05. Third-party service providers

  1. There is a contracted third-party service provider (TPSP) directory with defined provincial ceilings rates.
  2. Third-party service providers are limited to appraisers, realtors (agents or brokers), lawyers or notaries, and home inspectors. (T)
    1. Rental search agencies (RSA) are not included in the TPSP; reimbursement of actual and reasonable RSA costs may be approved by the DNC.
  3. Actual and reasonable expenses for rental finding services provided by third-party service provider will be reimbursed from the Core Account, with receipts. (T)
    1. Expenses incurred for third-party service provider services will be limited to the contracted provincial ceiling rates. (C)

3.06. Accommodation

  1. All accommodation provisions under this Directive will comply with the current Public Works and Government Services Canada (PWGSC) Accommodation and Car Rental Directory. (T)
  2. The account that will fund the reimbursement of accommodation expenses is stipulated in each section of the RD.
  3. The number of eligible hotel/motel rooms is based on family size: (T)

    Family size Number of rooms
    1 to 2 1 room
    3 to 5 2 rooms or 1 suite
    6 to 7 3 rooms (or 1 room and 1 suite)
    8 or more 4 rooms (or 2 suites)
  4. A member who elects to stay in private non-commercial accommodation may claim for the private non-commercial accommodation allowance of $50 per night for each night private non-commercial accommodation is approved and occupied.
    1. This allowance is payable per family unit, regardless of the eligibility to additional rooms.
    2. A member who stays in his/her own residence at origin or destination, whether owned, rented or COH is not eligible for this allowance. (T)

3.07. Meals

  1. A member, spouse and/or eligible dependants will be paid a meal allowance for each full day of approved travel or relocation status, regardless of the accommodation type. (T)
  2. Meals will be paid in accordance with the NJC Travel Directive rates in effect at the time of travel and within the limitations of the RD. (T)
  3. The account that will fund the payment of meals is stipulated in each section of the RD. (C)

3.08. Transportation

  1. All commercial transportation arrangements must be made via the Government’s contracted travel services, where available. There will be no reimbursement for travel arrangements made outside this service provider. (T)
  2. A member will be reimbursed actual and reasonable expenses for ferry, bridge, tunnel/highway tolls and parking Ferry charges may include a berth/cabin, etc. when overnight travel is required. (T)
  3. When a member is authorized to use his/her PMV, he/she will receive a kilometric allowance as per the NJC Travel Directive rates. (T)
    1. Gas expenses are not reimbursable when receiving a kilometric allowance. (T)
  4. Car rental provisions for all relocation activities will comply with the current Public Works & Government Services Canada (PWGSC) Accommodation and Car Rental Directory. (T)
  5. The account that will fund the payment of transportation is stipulated in each section of the RD. (C)
  6. The size of rental car is based on family size: (T)

    Family size Size of rental car
    1 to 3 Mid-size / Intermediate
    4 Full size
    5 or more Mini van
    1. When renting a vehicle, a government issued designated travel card should be used to pay for rental expenses. When using the designated travel card, rental insurance is not required and will not be reimbursed. (T)
      1. Members who do not have a designated travel card must purchase and will be reimbursed for vehicle insurance.
    2. Drop off fees and gas expenses, with receipts, are reimbursable when renting a car. (T)
  7. The account that will fund the reimbursement of car rental expenses is stipulated in each section of the RD. (C)
  8. In specific situations related to mobility limitations, medical disability and/or medical equipment, or operational need, the DNC/Delegate may authorize a larger size rental car.

3.09. Incidental daily expense allowance

  1. Incidental daily expense allowances are only applicable during travel status (HHT, DHIT and TNL), this allowance does not apply for commuting HHT or DHIT. (T)
  2. One allowance per family is payable, for each approved overnight in commercial or private non-commercial accommodation. (T)
  3. The account that will fund the payment of incidental daily expense allowances is stipulated in each section of the RD. (C)

3.10. Miscellaneous relocation allowance (MRA)

  1. A miscellaneous relocation allowance is applicable during relocation status (HG&E days, TNL and IAM&MRA). (T)
  2. This allowance is payable for each approved overnight commercial or private non- commercial accommodation, as follows: (T)
    1. member: 12% of daily meal allowance;
    2. spouse and dependant(s): each 6% of daily meal allowance
  3. The account that will fund the payment of miscellaneous relocation allowances is stipulated in each section of the RD. (C)

3.11. Professional cleaning

  1. Actual and reasonable expenses for cleaning services from the Core Account, with receipts, up to a maximum of $200 per residence, for the principal residences at both the former and new places of duty. (T)
  2. Cleaning at the old place of duty must take place during the clean day, where possible. (C)
  3. Cleaning at the new place of duty must take place within 30 days of the unload Cleaning performed after 30 days will not be reimbursed. (C)

3.12. Spousal services

  1. The member may claim for spousal assistance in securing employment at the new place of duty. (T)
    1. Actual and reasonable expenses, with receipts, from the Flexible Spending Account for:
      1. employment search;
      2. employment assistance;
      3. preparation of CV;
      4. photocopy and transmittal costs for transcripts of academic records; and
      5. interview travel. (T)
  2. A taxable benefit could result from the reimbursement of spousal services, subject to CRA policy and guidelines. Receipts should be kept in case of an audit by the CRA. (C)
  3. The provisions for interview travel are as follows:
    1. a maximum of 2-days travel, including return travel and a maximum of 3 days at location;
    2. the spouse may claim actual and reasonable expenses for airfare, car rental/parking, hotel, meal allowances and daily incidental expense allowances;
    3. expenses incurred for travel by PMV must be claimed using the Treasury Board Travel Directive kilometric rates;
    4. prior approval for travel must be granted by the Relocation Coordinator by submitting a detailed itinerary for the job search trip;
    5. if the Member wishes to accompany his/her spouse on the job search, expenses incurred by the Member will not be reimbursed;

3.13. Pet expenses

  1. The member may claim for expenses incurred during the relocation to new location for his/her pet(s).
    1. Actual and reasonable expenses, with receipts, from the Flexible Spending Account:
      1. pet shipment;
      2. pet boarding and/or kennel fees;
      3. commercial accommodation fees for pet(s). (T)
  2. Expenses incurred for pet carriers, veterinary expenses or for pet transportation to/from the nearest boarding services are not reimbursable under the RD. (T)
  3. A member may claim a maximum of $1,000 in pet expenses, as listed in 3.13.1, from the flexible spending account per relocation.

Section 4 - Sale of principal residence

4.01. Purpose

  1. The purpose is to assist members in the sale of a principal residence at the former place of duty when transferred from one place of duty to another. (T)

4.02. Eligibility

  1. Reimbursement of expenses associated with the sale of a residence is contingent upon the residence being the principal residence of the member, spouse and/or dependant(s) on the date of issuance of the transfer notice. (T)
  2. To qualify for sale benefits, the member must sell his/her principal residence no later than 24 months following the date of issuance of the transfer notice. (T)
  3. An agreement of purchase and sale must be in writing and signed by both parties to be enforceable. An agreement of purchase and sale becomes binding when:
    1. if there are no conditions, the date the offer is accepted; or
    2. if there are conditions, the date the conditions are met or removed. (C)
  4. The closing date is the date on which the seller of a property delivers the deed and the funds change hands. It is not relevant for the purpose of determining when a residence is sold or purchased. (C)

4.03. Lot size

  1. Sale benefits are limited to a lot size of up to 235 acres (0.5 hectare) or 4 acres (1.62 hectares) where required by zoning laws and/or city bylaws. (T)
  2. If additional land or acreage is sold as a parcel with the principal residence, the member will only be reimbursed for the portion of the costs that would have been reimbursed within the above limitations. (C)

4.04. Appraisal fees

  1. The member may be reimbursed for the cost of one professional appraisal, not exceeding provincial ceiling rates in TPSP directory, from the Core Account. (T)
  2. If requested by the RCMP , a second professional appraisal will be funded as a Core Account In all other circumstances, the member may seek reimbursement of additional professional appraisals from the Flexible Spending Account. (T)
  3. If a second professional appraisal is obtained, an average of the two appraisals will be used to determine the real estate commission element of the Flexible Spending Account funding as well as any other relocation benefits. (C)
  4. It is the member’s responsibility to arrange for an appraisal of his/her principal residence as soon as possible, or within 10 working days of receiving a consultation with the Relocation Coordinator. (C)
  5. If the property being sold is larger than what is outlined in Section 4.03 or if it is income producing, the appraisal must identify the value of the residence and property covered under the RD separately from the value of the portion that exceeds the limitations. (C)

4.05. Listing the residence for sale or retention

  1. Once the appraisal report is received, it is the member’s responsibility to make arrangements with a real estate agent or broker to list the residence for sale or to elect to retain the residence. The residence should be listed for sale within 15 working days of receiving the appraisal report.
  2. If the member is physically relocating and chooses to retain the residence at the old place of duty, he/she may accept a real estate incentive equivalent to 80% of the applicable real estate commission to a maximum of $12,000. (T)
    1. The real estate incentive is available within 15 working days of receipt of the appraisal report. (T)
    2. A member who would not incur a real estate commission on the sale of his/her residence is not eligible for a real estate incentive (for example, co-op, condominium or other bylaws that preclude charging a real estate commission on the sale). (C)
    3. The member must complete and sign “Real Estate Incentive form”. (T)
    4. The real estate incentive will be paid to the member, less applicable deductions, at the conclusion of the relocation process. (C)
      1. The member may request the payment of the real estate incentive at any time following TNL. (C)
  3. If a member decides to retain his or her residence without the REI, they must complete and sign the required form. (C)

4.06. Marketing incentives

  1. When market conditions warrant, members may use a marketing incentive to attract potential buyers. (T)
    1. It remains the member’s responsibility to discuss the use of a marketing incentive with his/her Realtor.
    2. The member may claim for marketing incentives only if:
      1. it was recommended by the real estate agent; and
      2. the marketing incentive is reflected in the amended property listing agreement and the offer to purchase documents.
    3. The following items are not acceptable marketing This list is not all- inclusive:
      1. items already in the residence, such as appliances, full tank of oil;
      2. items normally considered maintenance and upkeep issues which a prudent homeowner would address;
      3. bonus or incentive to the realtor/broker;
      4. bonus or incentive instigated at the offer stage as a negotiation tool.
  2. Marketing incentives may be reimbursed from the Flexible Spending Account. (T)
  3. A taxable benefit could result from the payment of a marketing incentive, subject to CRA policy and guidelines. (C)

4.07. Real estate commission

  1. The member may be reimbursed real estate commission expenses, not exceeding provincial ceiling rates in TPSP directory, from the Core Account. (T)
  2. The member is expected to make every effort to dispose of the residence in a reasonable amount of time and to competitively market the residence for sale. (C)

4.08. Private sale

  1. A member who sells his/her principal residence privately may claim the actual and reasonable expenses related to the sale as approved by the Relocation Coordinator.
  2. The sum of such expenses must not exceed the real estate commission that would have been paid had the residence been sold by a licensed real estate agent at the provincial ceiling rates in TPSP directory.

4.09. Delay of sale

  1. After receipt of the appraisal, if the member needs to delay the sale due to exceptional circumstances (excluding spousal and dependant(s) employment or schooling), a request must be submitted to the Relocation Coordinator for furtherance to the DNC/Delegate for review and approval. (C)
    1. the request for delay of sale must clearly explain why the member is seeking a delay of sale; (C)
    2. the delay of sale will not exceed 6 months; (C)
    3. the member must complete and sign the form “Request to Delay Sale of Principal Residence”; and (C)
    4. if a member is approved a delay of sale and the 24-month period to complete the relocation expires and the residence at old place of duty remains unsold, the election to sell will automatically be converted to an election to retain the residence without the real estate incentive. (C)

4.10. Building/structural inspection

  1. If a specialized building/structural inspection is required to complete the sale, or the seller is required to provide such an inspection by law (e.g. pyrite, radon, wood basement, etc.), the member may be reimbursed building/structural inspection expenses, not exceeding provincial ceiling rates in TPSP directory, from the Flexible Spending Account. (T)

4.11. Mortgage early repayment penalties

  1. The member may be reimbursed mortgage early repayment penalties as follow, from the Core Account, if the mortgage is not able to be ported or if the member is transferred to a location where he/she will occupy a COH: (T)
    1. early repayment penalty equivalent to 3 months interest, capped at $5,000;
    2. the early repayment penalty in excess of 4.11.a for a member who is transferred to a COH from the Flexible Spending Account;
    3. administration fee for discharging or porting a mortgage or a portion thereof.
  2. The member is expected to make every effort to minimize mortgage early repayment penalty The member is encouraged to enter into mortgage contracts which will allow portability on a subsequent transfer. (C)
  3. If the mortgage is portable, but the member chooses not to port it (for example, due to a lower mortgage rate, different financial institution, etc.), the early repayment penalty will not be covered by the RCMP. (C)

4.12. Legal lees and disbursements

  1. The member may claim expenses associated with obtaining clear title to the property for sale as follows, from the Core Account: (T)
    1. Land survey costs, if member’s lawyer or notary certifies that:
      1. the last survey is more than 5 years old; or
      2. there have been observable changes to the lot since the last survey; or
      3. the seller is required by law to provide a survey; or
    2. Charges levied by a lender for the disposal of a first or second mortgage on the property, but not both.
    3. Legal fees necessarily incurred as the result of deed transfer to Land Titles System, not exceeding provincial ceiling rates in TPSP directory.
    4. Municipal fees associated with municipal name changes for tax rolls.

4.13. Attending fees and power of attorney

  1. If the member is unable to be present at the closing of the residence at the former place of duty, the member is expected to seek alternative arrangements, such as faxing, scanning or couriers. (C)
  2. If the above steps are not available to the member, attending fees or power of attorney may be reimbursed from the Core Account, subject to the following: (T)
    1. member was prevented from being present for operational reasons; (T)
    2. member was prevented from being present because he/she was traveling to the new place of duty. (T)
  3. Other exceptional circumstances must be submitted for review and approval of the DNC/Delegate, through the Relocation Coordinator. (C)

4.14. Income property

  1. A member whose principal residence is income producing, such as a duplex, triplex, multiple-unit building, small store or confectionery, apartment with separate entrance, , may only claim expenses for the portion of the building that is used as the principal residence. (T)
  2. The appraisal report will determine the percentage (based upon the square footage) of the building which is used as a principal residence. (C)

4.15. Co-ownership

  1. Where the principal residence is co-owned by a person who is not the member's spouse or dependant(s), only the portion of the expenses directly proportional to the member’s legal share of the residence will be reimbursed. (T)
    1. The member must disclose the percentage of ownership to the Relocation Coordinator. (C)
    2. A sworn declaration must be provided from the co-owner(s), attesting to their legal share of the residence. (C)

4.16. Home Equity Assistance (HEA)

  1. A member who sells his/her residence for less than the original purchase price may be reimbursed 80% of the difference, up to a maximum of $30,000, from the Core Account. (T)
    1. HEA in excess of $15,000 may be considered as a taxable benefit by CRA and may be paid less applicable deductions. (C)
  2. The amounts in excess of the Core Account qualifying loss may be paid from the Flexible Spending Account. (C)
  3. It is the member’s responsibility to make all possible effort to prevent the need for HEA. If an equity loss is a direct result of neglectful actions of the member, the claim for HEA may be reduced or rejected by the DNC. (C)
  4. Any reduction in the sale price based upon deferred maintenance will not be allowed when calculating HEA. For example: Inspection of residence reveals that furnace must be replaced. If the asking price is reduced in lieu of replacing the furnace, the reduction amount will be excluded from the HEAP. (C)
  5. All requests for HEA must be pre-approved by the DNC/Delegate. (C)

4.17. Home sale assistance for EX-equivalent

  1. An EX-equivalent may be eligible to home sale assistance. The difference between the appraised value and the actual sale price may be reimbursed to the member to a maximum of 10% of the appraised value. The appraised value is to be determined by a professional certified appraisal. (T)
  2. All requests of home sale assistance are to be submitted to the DNC/Delegate for review and The appraisal must be completed prior to listing the residence or the benefit will be forfeited. (T)
  3. The reduction in sale price will be reimbursed to the member, up to a maximum of 10% below the appraised value, and up to $15,000 from the Core Account. (T)
  4. Amounts in excess of $15,000 may be funded from the Flexible Spending Account. (T)
  5. EX-equivalent members may choose either the home sale assistance or the home equity assistance, but not both. (T)

Section 5 - House Hunting Trip/ Destination Home Inspection Trip

5.01. Purpose

  1. A House Hunting Trip (HHT) is intended to enable a member to secure a replacement residence at the new place of duty. (T)
  2. Members should be aware that it is a personal decision to purchase a home at destination and should carefully consider the financial implications of such a decision.
  3. The Relocation Coordinator must authorize a HHT or DHIT before the member proceeds.

5.02. HHT Overview

  1. HHT expenses are reimbursed for the member and spouse, from the Core Account.
  2. HHT expenses for eligible dependent(s) are reimbursed from the Flexible Spending Account. (T)
  3. A member who has already secured accommodation is not eligible for a (T)
    1. If the member owns a parcel of land and he/she intends to build a residence on the land, the member may be eligible for a HHT. (C)
    2. A binding agreement or contract to purchase, build or lease is considered having secured accommodation. (C)
    3. A member who has been assigned COH is not eligible for a HHT; instead a DHIT will be authorized. (C)
    4. Where COH is available, but has not been assigned to the member, the member may be eligible for a HHT if he/she substantiates beforehand that a viable housing market exists at the new place of duty. (C)
    5. A member who is relocating to a new place of duty, including an Isolated Post, where he/she will not be utilizing COH, is eligible for a HHT. (C)
  4. Before proceeding on a HHT, the member must provide the Relocation Coordinator with documentation to demonstrate that he/she has disposed of the residence at the old place of duty: (C)
    1. final sale and purchase agreement; or
    2. documentation certifying that the rental lease has been terminated; or
    3. HHT Prior to Sale of Principal Residence at Old Place of Duty” form.
  5. Before proceeding on a HHT, the member must also submit a House-Hunting Trip Request (form 4064) to the Relocation Coordinator, for review and approval. The Relocation Coordinator will then provide the member with a Travel Authorization including, if applicable, a Travel Authorization Number (TAN) for travel via commercial carrier. (C)

    Note

    It is the member’s responsibility to ensure he/she has received proper authorization to be on travel status from his/her line officer. (C)

5.03. Duration of HHT

  1. The duration of a HHT is up to 5 days (6 nights) at the new place of duty plus 2 days of travel time. (T)
  2. Total travel time must not exceed 2 days except when distances, connections and/or the absence of commercial transportation are such that the total return journey cannot be accomplished in that period. (T)
    1. In such cases, additional travel time may be authorized by the Relocation Coordinator. (C)

5.04. HHT return transportation

  1. For the purposes of the HHT the member must employ the most practical and economical return transportation from the old place of duty to the new place of duty for each authorized person. (C)
    1. Member and spouse: Core Account
    2. Eligible dependant(s): Flexible Spending Account
      1. A member who resides in a location that is accessible only by air may claim return air transportation for eligible dependant(s) to accompany him/her on a HHT.
  2. Additional travel time and related expenses resulting from a member selecting a different mode of transportation than authorized by the Relocation Coordinator will not be reimbursed. (C)

5.05. HHT accommodation, meals, incidentals and local transportation

  1. The member is deemed to be on travel status for the normal duration of a HHT (5 + 2 days). (T)
  2. During the HHT (including the travel days), the member and spouse may be reimbursed for the following expenses from the Core Account:
    1. Accommodation up to 6 nights. (T)
    2. Meal allowance up to 7 days. (T)
    3. One incidental expenses allowance per day per family, up to 7 days. (T)
    4. Car rental or PMV expenses up to 6 days for car rental and 7 days for PMV. (T)
  3. Should the member choose to have his/her dependant(s) accompany him/her on the HHT, may have the following expenses reimbursed from the Flexible Spending Account for the duration of the HHT (including the travel days):
    1. Additional accommodation up to 6 nights. (T)
    2. Meal allowance up to 7 days. (T)

    Note

    All HHT expenses for the member, spouse and/or dependant(s) are pre- approved by the Relocation Coordinator on the Travel Authorization. (C)

5.06. HHT dependant care

  1. A member may claim dependant care expenses at the old or new place of duty, while on HHT, from the Core Account: (T)
    1. up to $75 each day if care is provided by individuals who provide dependant care as a regular source of income and do not reside with the family; or a bonded sitter provided by a company in the business of providing dependant care services. Receipts are required. (T)
    2. $35 each day if care is provided by a friend or Receipts are not required. (T)

    Note

    Only dependant care expenses that are additional to any existing dependant care arrangements, and not exceeding the length of the HHT, may be claimed. (C)

5.07. Commuting HHT

  1. When the old and new places of duty are within close proximity (within 150 km), the member may commute each day for the purposes of the HHT. The total cost of commuting cannot exceed the costs and time taken for a regular HHT. The expenses for the member and spouse will be funded from the Core Account and the expenses for accompanying dependant(s) will be funded from the Flexible Spending (C)
    1. Car rental, up to a maximum of 5 days. (C)
    2. Lunch and dinner, based on the National Joint Council Travel Directive rates, up to a maximum of 5 days. (C)
    3. No overnight accommodations will be reimbursed. (C)
    4. No incidental daily expense allowances will be paid. (C)

5.08. HHT for member on TDRA

  1. If the member is already at the new place of duty on TDRA and his/her spouse proceeds to the new place of duty for HHT purposes, the member may be reimbursed the following expenses, from the Core Account: (C)
    1. return travel;
    2. accommodation (if TDRA accommodation is insufficient);
    3. meals; and
    4. dependant care.
  2. No incidental daily expense allowances will be paid as it is already paid to the member on TDRA. (C)

5.09. Second HHT

  1. If the HHT is unsuccessful, a second HHT may be approved by the DNC/Delegate, limited for a maximum of 5 days (plus 2 days of travel time). The second HHT expenses will be funded from the Flexible Spending Account. (T)
  2. Before proceeding on a second HHT, the member must submit a House-Hunting Trip Request (form 4064) to the Relocation Coordinator, for review and approval. The Relocation Coordinator will then provide the member with a Travel Authorization including, if applicable, a Travel Authorization Number (TAN) for travel via commercial carrier. (C)

    Note

    It is the member’s responsibility to ensure he/she has received proper authorization to be on travel status from his/her line officer. (C)

5.10. Destination Home Inspection Trip

  1. The purpose of a Destination Home Inspection Trip (DHIT) is to:
    1. inspect a currently owned residence that the Member plans to occupy or Crown Owned Housing (COH) and, if required;
    2. finalize school arrangements; and/or
    3. arrange specific medical or specialized care requirements.

    Note

    DHITs to Northern Divisions (M, G and V) are considered exceptional and require pre-approval from the Commanding Officer of the receiving division or his/her designate.

  2. Only one person, the Member or spouse, may engage in a DHIT at Crown expense.
  3. The duration of a DHIT is up to 2 days (3 nights) at the new place of duty plus 2 days of travel time.
  4. The member may claim the following expenses:
    1. Core Account:
      1. return transportation for the member or spouse (one person only);
      2. up to 2 travel days (inclusive of meals and incidentals); and
      3. up to 2 days at destination (3 nights of accommodation, 2 days of meals and incidentals maximum);
      4. dependant care if member is single;
      5. local transportation – car rental, mileage
    2. Flexible spending account:
      1. spousal and dependant expenses if attending with member; and
      2. dependant-care expenses if the Member and spouse both go on the DHIT
  5. Commuting
    1. Core Account:
      1. driving costs calculated by National Joint Council Travel Directive kilometric rates times the actual distance driven;
      2. meals, lunch and dinner meal rates only, restricted to a maximum of 2 days;
      3. no overnight stopovers are allowed;
      4. no incidental daily expense allowance will be paid; and
      5. when cost effective, a rental car may be authorized by the Relocation Coordinator. The cost cannot exceed what would have cost had the Member used his/her own personal vehicle to commute for a DHIT.

Section 6 - Purchase of replacement principal residence

6.01. Purpose

  1. The purpose is to assist members in the purchase of a principal residence at the new place of duty upon transfer. (T)

6.02. Time limit to purchase

  1. The member may claim purchase benefits for a purchase incurred within 24 months of the date of issuance of the transfer notice. (T)
  2. Purchase expenses incurred prior to the issuance of the transfer notice are not reimbursable. (T)

6.03. Lots and lot size

  1. Purchase benefits are limited to a lot size of up to 235 acres (0.5 hectare) or 4 acres (1.62 hectares) where required by zoning laws and/or city bylaws. (T)
  2. If additional land or acreage is purchased as a parcel with the principal residence, the member will only be reimbursed for the portion of the costs that would have been reimbursed within the above limitations. The member must obtain a professional appraisal showing the value of the excess land. The appraisal cost will be reimbursed from the Core Account, not exceeding provincial ceiling rates, in TPSP directory. (C)

6.04. New residence construction

  1. A member who constructs a principal residence at the new place of duty may be reimbursed those expenses related to the purchase of the land and residence which would have been reimbursed if a residence was purchased on the market. (T)
  2. Taxes such as GST, PST and/or HST are not reimbursable. (C)

    Note

    The purchase price will be reduced by the amount of any rebate or GST/PST /HST from the purchaser or builder if these taxes were included in the original purchase price. (C)

  3. Only the costs identified in the building agreement will be deemed as part of the original purchase price. (C)

6.05. Purchase after relocation

  1. Only one type of assistance is payable for acquiring accommodation at the new location whether rented or purchased. A member may be reimbursed expenses incurred to rent a dwelling (for example, rent in advance, lease liability on the destination rental unit, rental agency finding fees) or expenses incurred to purchase a home, but not both. (T)
  2. The member, who originally relocated into a rental accommodation at the new place of duty, may claim purchase benefits if he/she purchases a residence within 24 months of the date of issuance of the transfer Amounts reimbursed for rental expenses will be deducted from any purchase related claims. (C)
  3. Shipment of HG&E from the rental accommodation to the purchased residence is not covered under the RD and is the responsibility of the member. (C)

6.06. Co-ownership

  1. Where the principal residence is co-owned by a person who is not the member's spouse or dependant(s), only the portion of the expenses directly proportional to the member’s legal share of the residence will be reimbursed. (T)
    1. The member must disclose the percentage of ownership to the Relocation Coordinator. (C)

6.07. Loss of deposit on residence

  1. A member who loses a deposit when purchasing a residence because he/she fails to fulfill the purchase agreement is not entitled to claim for the loss of that deposit unless it was as a result of the transfer being cancelled by the RCMP , in which case the lost deposit will be reimbursed from the Core Account. (T)

6.08. Legal fees and disbursements

  1. The member may claim associated legal fees and disbursements incurred to complete the purchase of his/her residence, not exceeding provincial ceiling rates, in TPSP directory. The member is reimbursed for other expenses of a legal nature necessarily incurred to obtain clear title to a residence, from the Core Account, as follows:
    1. sheriff's fees;
    2. land transfer tax;
    3. deed transfer charges;
    4. title insurance or survey costs;
    5. certificate of execution;
    6. appraisal and water test fees necessarily incurred at the request of the lender to obtain a first or second mortgage; and (T)
    7. municipal fees associated with municipal name changes for tax rolls

6.09. Building/structural inspection

  1. When a member submits an offer to purchase, costs for a structural inspection of the residence may be reimbursed, not exceeding provincial ceiling rates in TPSP directory, from the Core Account, as follows: (T)
    1. first structural inspection on each residence where an offer to purchase is If a residence does not pass the first structural inspection, fees for one subsequent residential structural inspection on the same residence may be reimbursed; (T)
    2. well- water potability, and septic system inspection (including the pumping only when required for the inspection); (T)
  2. follow-up termite, radon, wood basement and pyrite inspections when recommended in writing by the building inspector. (T)

6.10. Attending fees and power of attorney

  1. If the member is unable to be present at the closing of the residence at the new place of duty, the member is expected to seek alternative arrangements, such as faxing, scanning or couriers. (C)
  2. If the above steps are not available to the member, attending fees or power of attorney may be reimbursed from the Core Account, subject to the following: (T)
    1. member was prevented from being present for operational reasons; (T)
    2. member was prevented from being present because he/she was traveling to the new place of duty. (T)
  3. Other exceptional circumstances must be submitted for review and approval of the DNC/Delegate, through the Relocation Coordinator. (C)

6.11. Mortgage interest differential

  1. The member may claim the expenses for the mortgage interest differential, up to a maximum of $5,000, from the Core Account, when: (T)
    1. the interest rate of the new mortgage is higher than the interest rate of the mortgage at the old place of duty; and
    2. the member is unable to port his/her mortgage.
  2. If the mortgage is portable, but the member chooses not to port it, the mortgage interest differential will not be covered by the RCMP.
  3. The amount is calculated as follows: (T)
The difference between:
the interest rates on the two mortgages
Based on the lesser of:
the outstanding mortgage at the former place of duty; or the new mortgage principal
For:
the remaining term of the mortgage at the former place of duty, not exceeding 5 years

6.12. Mortgage loan insurance premium (MLIP)

  1. The eligible premium can be paid in one lump sum or amortized over the life of the mortgage. (C)
  2. It is the member’s responsibility to ensure that every effort is made to port the MLIP from the former residence to the residence purchased at the new place of duty. (C)
  3. Actual and reasonable MLIP expenses and administration fees paid to the insurer, from the
    1. Core Account, if:
      1. the member transferred the entire equity from the sale of the principal residence to the residence purchased at the new place of duty; or
      2. the member occupied COH at the old place of duty.
    2. Flexible Spending Account, if:
      1. the Member is a renter at origin.
  4. In all other cases, MLIP expenses will not be covered by the RCMP.

6.13. Interest on short-term bridging loan

  1. The member may claim the interest on a bridge loan or a line of credit to purchase a residence at destination and the associated administration fees charged by the financial institution, from the Core Account, subject to the following conditions: (T)
    1. interest on the bridge loan does not exceed 14 days; and
    2. amount of the loan does not exceed the amount of equity in the residence at the former place of duty.

6.14. Home renovations for the disabled

  1. A member who is disabled or has a disabled spouse and/or dependants can be reimbursed actual and reasonable expenses directly related to the disability for home renovations on the replacement principal residence to complete special modifications to allow proper access/use. Expenses will be reimbursed with receipts, from the Flexible Spending Account. (T)
  2. If funding for home renovations for the disabled is received through other federal or provincial government programs the amounts received must be disclosed to the RCMP and will be deducted from amounts funded by the RCMP under the RD. (T)

Section 7 - Temporary dual residence assistance

7.01. Purpose

  1. Temporary Dual Residence Assistance (TDRA) may be provided when a member, due to circumstances outside his/her control, is temporarily maintaining two residences. (T)

7.02. Conditions of reimbursement

  1. TDRA can occur in the following situations: (T)
    1. Operational TDRA : due to an operational requirement for the member to start work at the new place of duty before the residence at old place of duty is sold; or (T)
    2. Educational TDRA : when the spouse and/or one or more dependants remain at the old place of duty to complete an educational term; or when a spouse and/or one or more dependants precede the member to the new place of duty to begin an educational term. (T)
  2. Only one type of TDRA , operational or educational, is applicable. (T)
  3. The member remains at all times responsible for the expenses associated with one household, either at old or new place of duty. (C)
  4. TDRA requires pre-approval from the Relocation Coordinator. (C)

7.03. Operational TDRA benefits

  1. Operational TDRA requires concurrence from the member’s CO/Director General of both the old place of duty and the new place of duty. Transfers authorized by EODR also require EODR approval for TDRA. (C)
    1. It is the member’s responsibility to obtain written approval from his/her COs/Director General/ EODR and to provide it to the Relocation Coordinator. (C)
  2. Operational TDRA requires that the member’s principal residence at old place of duty must be:
    1. competitively marketed (for example, consistent with the appraised amount); or
    2. sold, but has not yet changed ownership. (C)
  3. TDRA benefits are applied based on the following scenarios: (T)
Situation Benefits
Proceeds to new place of duty (HG&E shipped and delivered)

TDRA benefits will be paid on the residence at origin or destination; benefits may only be claimed for one location. Actual and reasonable expenses for up to 9 months for housing, from the Core Account:

  1. interest charges on mortgage or rental cost (rental cost only applicable at destination);
  2. property taxes on residence, if applicable;
  3. electricity and heating expenses on residence, if applicable;
  4. property maintenance expenses (snow removal and lawn cutting) on the vacant residence at old place of duty;
  5. insurance expenses on the residence.
Proceeds to new place of duty (no shipment of HG&E)

Actual and reasonable expenses for up to 9 months, from the Core Account:

  1. accommodation, if applicable; self-secured accommodation must be secured after 7 days;
  2. meals at 65%;
  3. parking expenses, if in possession of PMV;
  4. incidentals at 65%

7.04. Operational TDRA weekend travel home

  1. A member on operational TDRA may claim weekend travel to his/her old place of duty, if the member’s spouse and/or dependant(s) have remained at the former place of duty, from the Core Account. (T)
    1. TDRA weekend travel home is limited to:
      1. one trip over the initial 30 days of TDRA ;
      2. three trips over the initial 60 days of TDRA ;
      3. not to exceed 5 trips over the period of ownership. (T)
    2. TDRA weekend travel home benefits are limited to:
      1. return transportation (by the most economical means);

      Note

      No accommodations, meals or incidentals will be paid while the member is at the old place of duty. (T)

  2. Weekend travel home is subject to pre-approval by the Relocation Coordinator, who will provide a travel authorization to the travelling member. (C)
  3. A member’s spouse or dependant (one person) may travel to the new place of duty in lieu of the member travelling to the old place of duty, if it is cost effective. No accommodations, meals or incidentals will be paid to the spouse or dependant while they are at the new place of duty. (C)

7.05. Operational TDRA return trip to finalize the sale or supervise the move

  1. A member on operational TDRA who must return to the old place of duty to finalize the sale or to effect the move may claim actual and reasonable transportation and travelling expenses as follows, from the Core Account: (T)
    1. return transportation (by the most economical means);
    2. meal allowance for the travel days (maximum of 2 days).

    Note

    No accommodations, meals or incidentals will be paid under this provision while the member is at the old place of duty. A member who is supervising the move is eligible to the provisions of HG&E days. (T)

  2. The TDRA return trip to finalize the sale or to supervise the move is subject to pre- approval by the Relocation Coordinator, who will provide a travel authorization to the travelling member. (C)
  3. Only one return trip under this provision, either to finalize the sale or to supervise the move, will be approved. (C)

7.06. Educational TDRA benefits

  1. The educational TDRA allowance is reimbursed as follows:
    1. $525 per month, up to a maximum of 4 months, from the Core Account.
    2. $525 per month, for periods in excess of 4 months, to a total maximum of 10 months, from the Flexible Spending Account.
    3. No accommodations, meals or incidental daily expense allowances are reimbursable. (T)
  2. The spouse and/or dependant(s) who remain at the old place of duty are expected to join the member at the new place of duty once the TDRA period is completed.
    1. TNL expenses will be reimbursed within the limits of the RD. (C)

Section 8 - Rental accommodation

8.01. Purpose

  1. The purpose is to assist a member in the disposal and acquisition of a rented principal residence. (T)

8.02. Member's responsibility

  1. A member is responsible to obtain a lease with terms that are reasonable and flexible so as to minimize any potential cost to the member and the To this end, a member should:
    1. negotiate a lease for a maximum of 1 or 2 years;
    2. include provisions allowing for flexible lease termination in case of a transfer. (C)

8.03. Rent in advance

  1. A member who obtains a lease may claim for the reimbursement of one month rent, from the Core Account, if it is required to secure the rental accommodation. (T)

8.04. Rent or lease liability

  1. A member who incurs rent or lease liability in order to dispose of his/her rented accommodation may claim the reimbursement of a maximum of 3 months' rent, as well as amounts (required by law) in excess of 3 months' rent, from the Core Account. (T)

8.05. Rental agency finding fees

  1. The member may claim actual and reasonable expenses for rental finding services provided by professional rental firms for a maximum of 2 days, from the Core Account. (T)
  2. The member may claim for rental search assistance from one Rental Search Agency (RSA), for permanent rental accommodation or TDRA accommodation, but not both. (C)
  3. If the member uses the services of a RSA on HHT to locate permanent rental accommodation but purchases a residence instead, and has not moved in or signed a lease, he/she may be reimbursed for both the RSA fees and benefits for the purchase of a new residence. (C)
  4. A member who engages the services of a RSA is responsible to notify the RSA of any cancellations within 7 The member will not be reimbursed for missed appointments resulting from failure to notify the RSA within the required timelines.

Section 9 - Travel to new location

9.01. Purpose

  1. It is the responsibility of the RCMP to provide members, spouses and eligible dependants with one-way transportation, accommodation, meals and miscellaneous relocation allowance expenses when relocating from one place of duty to another, within Canada. (T)

9.02. Selecting the mode of transportation

  1. It is the responsibility of the Relocation Coordinator to determine the most appropriate and cost-effective means of travel to the new location. The mode of travel must be pre-authorized by the Relocation The following factors should be taken into account:
    1. the family circumstances;
    2. a member's reporting date at the new place of duty;
    3. the delivery date of household goods and effects;
    4. the cost of transportation options, including implicit costs, such as salary costs for days a member would not report to work ;
    5. the existence of an acceptable transportation network between the former and the new places of duty; the weather conditions that prevail at that time; and
    6. the availability of Force Aircraft. (C)
  2. Once a mode of transportation has been determined and authorized, and prior to proceeding on TNL , the Relocation Coordinator will provide the member with a Travel Authorization, including, if applicable, a Travel Authorization Number for travel via commercial carrier. If a different mode of transportation, other than authorized by the Relocation Coordinator, is chosen by the member, then actual transportation costs are limited to the amount of the authorized mode (C)

    Note

    It is the member’s responsibility to ensure he/she has received proper authorization to be on relocation travel status from his/her line officer. In cases where TNL has occurred without a pre-approved Travel Authorization, the Relocation Coordinator may authorize TNL expenses, in consideration of the circumstances and anticipated expenses that would have been otherwise authorized. (C)

  3. It is expected that the family unit will travel to the new location together by the approved Exceptions may be pre-authorized by the Relocation Coordinator if deemed justifiable and cost effective. (C)

9.03. Travel time

  1. If the distance from the former place of duty to the new place of duty is 650 km or less, the member is expected to complete his/her TNL in one calendar day unless exceptional circumstances prevent this. (T)
  2. For distances of more than 650 km, the TNL time will be determined as follows:
    1. air: up to 2 calendar days, based on airline schedules and connections
    2. PMV: a maximum of one calendar day per 500 km, based on the distance between the old and new places of duty. (T)

9.04. Travel to new location benefits

  1. For each day of approved TNL , the member, spouse and/or dependants will be reimbursed for one-way transportation, accommodation, meals and miscellaneous relocation allowance expenses from the Core Account. (T)
  2. Extended family members will be reimbursed for one-way transportation, accommodation, meals and miscellaneous relocation allowance expenses from the Flexible Spending Account. (T)
  3. No benefits will be reimbursed during annual leave. (T)

9.05. PMV transportation

  1. A member authorized to travel by PMV to the new place of duty may claim the following expenses, from the Core Account:
    1. 1 PMV or motorcycle at 100% kilometric rate; and
    2. 1 trailer at 50% kilometric rate. (T)

    Note

    At all times, the maximum number of PMVs/motorcycles covered under the Core Account is one, whether driven or shipped. (T)

  1. Additional PMVs/motorcycles and trailers driven will be reimbursed from the Flexible Spending Account:
    1. PMVs/motorcycles at 100% kilometric rate; and
    2. trailers at 50% kilometric rate. (T)
  2. The eligible distance is pre-authorized by the Relocation Coordinator, based on the calculated distance between the old and new places of duty. (C)

9.06. Travel expenses and rates through U.S.A.

  1. The member may travel through the U.S.A. by PMV, if it is the most direct or appropriate route to his/her new place of duty. The member may claim for actual and reasonable expenses in accordance with Treasury Board rates and must not exceed expenses that would have been incurred had the travel taken place in Canada. (C)

9.07. Travel via motor home/travel trailer

  1. A member traveling to the new place of duty by a self-contained motor home/travel trailer, in lieu of a PMV, may claim the following expenses, from the Core Account:
    1. 100% kilometric rate;
    2. campground fees; and
    3. meals and miscellaneous relocation allowance.

    Note

    A member cannot claim the private non-commercial accommodation allowance. (T)

    Note

    Extended family members will be reimbursed for expenses under the Flexible Spending Account.

Section 10 - Interim accommodation, meals and miscellaneous relocation allowance (IAM&MRA)

10.01. Purpose

  1. It is the policy of the RCMP to reimburse an eligible member, spouse and/or dependant(s) for IAM&MRA expenses while his/her HG&E are packed and unpacked, and during periods in which he/she is necessarily separated from the HG&E. (T)
  2. Approval to occupy interim accommodation is not automatic nor is it an entitlement.
  3. Interim accommodation may be paid at the point of origin and/or at destination, but cannot exceed what would have been authorized at the new place of duty had the Member proceeded directly.
  4. When the shipment of HG&E and the arrival of the Member and dependants are properly coordinated, with the availability of permanent accommodation, the need for interim accommodation should be limited to a maximum of 3 days at the former place of duty (pack, load and clean) and 2 days at the new place of duty (unload and unpack).
  5. Approval authorities for IAM&MRA are as follows:
    1. the Relocation Coordinator can authorize up to the first 15 days of the IAM&MRA from the Core Account;
    2. the Relocation Coordinator can authorize an additional 15 days of IAM&MRA from the Core Account if exceptional circumstances exist;
    3. if IAM&MRA is required beyond 30 days and is within the intent of the RD , the DNC may authorize interim expenses reimbursement from the Core Account.
  6. Approval of IAM&MRA beyond the initial 15 days shall not be authorized in the following situations:
    1. when interim accommodation is the result of a decisions to await occupancy of a certain type of permanent accommodation even though there is other suitable accommodation available; or
    2. when the household goods could have been delivered within the initial 15 days; or
    3. when awaiting occupancy of Crown-owned/leased (unless designated) or private accommodation (rented/purchased/under construction), is a personal decision.
  7. The 5 days for pack/load/clean/unload/unpack are not included as part of the IAM&MRA outlined above.
  8. When interim accommodation is the result of a decision to await occupancy of a certain type of permanent accommodation even though there is other suitable accommodation available, reimbursement of IAM&MRA expenses will not be authorized from the Core Account beyond the 15th day or the day the HG&E could have been delivered, whichever is earlier.

    Example

    Awaiting the occupancy of Crown-owned/leased accommodation (unless designated) or private accommodation whether rented, purchased or under construction, is a personal decision. The IAM&MRA will not be reimbursed from the Core Account or Flexible Account (for extended family) beyond 15 days.

10.02. Member responsibilities

  1. The onus is on the Member to make every reasonable attempt to minimize his/her interim If the Member has not made every reasonable attempt to achieve a door-to-door move, and is unnecessarily separated from his/her HG&E, reimbursement for IAM&MRA may not be approved. (C)
  2. The member is expected to report for duty during IAM&MRA As such, interim accommodation should be occupied at the new place of duty. (C)
  3. The Member is expected to seek self-contained interim accommodation as soon as possible on arrival at the new place of Full meals cannot be claimed beyond 10 days unless a Member can provide evidence supporting all attempts to secure accommodation with cooking facilities within 16 km (one-way) of the Member’s new place of duty.

    Note

    Members relocating to an IP who are living in COH while awaiting the arrival of their HG&E may be reimbursed for meals only.

10.03. Principles for reimbursement

  1. The principle for reimbursement of IAM&MRA expenses is that expenses will normally be reimbursed only for the period a member remains necessarily separated from his/her HG&E; or permanent accommodation has not been obtained/occupied and suitable alternate accommodation is not available. (T)
  2. The member may claim for IAM&MRA expenses for each day that he/she is not in possession of his/her HG&E or not occupying his/her replacement residence, to a maximum of 15 days for IAM&MRA, for the member, spouse and dependant(s), from the Core Account:
    1. commercial or private non-commercial accommodation;
    2. meals at 100% for the first 10 Meals at 65% for the remaining 5 days except for situations described in 10.02.3;
    3. miscellaneous Relocation Allowance;
    4. parking expenses. (T)
  3. In exceptional circumstances, the DNC/Delegate may approve up to 15 days of additional IAM&MRA benefits, from the Core Account:
    1. commercial or private non-commercial accommodation;
    2. meals at 65%;
    3. miscellaneous Relocation Allowance;
    4. parking expenses. (T)
  4. The DNC/Delegate may approve additional IAM&MRA benefits from the Core Account, if they are the result of delays in the delivery of HG&E that are out of the member’s control:
    1. commercial or private non-commercial accommodation;
    2. meals at 65%;
    3. miscellaneous Relocation Allowance, calculated on meals at 65%;
    4. parking expenses. (T)
  5. No IAM&MRA or storage in transit will be reimbursed during periods where the member is awaiting the occupancy of a house being IAM&MRA will be limited to the period during which the HG&E is in transit.
  6. Expenses for TNL and HG&E days for extended family members, including approved extensions, will be reimbursed from the Flexible Spending Account.
  7. IAM&MRA will not be paid for extended family beyond 15 days.
  8. No benefits will be reimbursed during annual leave. (T)

10.04. HG&E days

  1. HG&E days are intended to cover expenses incurred while the member’s HG&E are packed, loaded, unloaded and unpacked, and to allow a clean day after the HG&E have been loaded. HG&E days are normally limited up to 3 days at the old place of duty and up to 2 days at the new place of duty. Reimbursement of expenses for HG&E days includes accommodation, meals and miscellaneous relocation allowance. (T)

10.05. Additional HG&E days

  1. In exceptional cases, up to 3 days of additional HG&E days may be authorized from the Core Account by the Relocation Coordinator for reimbursement under the following circumstances:
    1. action taken by the van line for which the RCMP can apply a penalty; or
    2. a load/unload day has been scheduled that will coincide with the weekend or a statutory holiday, if the date was approved by the Relocation Coordinator. (T)
  2. Members are expected to make themselves available to receive their HG&E at the earliest date possible that it can be delivered. (C)
  3. Additional HG&E days for extended family members are funded from the Flexible Spending Account. (C)

10.06. Dependant care during packing and unpacking

  1. Dependant care expenses, in addition to any existing dependant care arrangements incurred during the packing, loading, unloading and unpacking of HG&E (up to 2 days at old place of duty and 2 days at new place of duty) will be reimbursed from the Core Account, as follows:
    1. up to $75 each day if care is provided by individuals who provide dependant care as a regular source of income and do not reside with the family; or a bonded sitter provided by a company in the business of providing dependant care services. Receipts are required.
    2. $35 each day if care is provided by a friend or Receipts are not required. (T)

Section 11 - Movement of household goods and Effects (HG&E) and private motor vehicles (PMVs)

11.01. Purpose

  1. The RCMP will pay for the movement of the HG&E and PMV(s) of a member who is relocated in accordance with the conditions and limitations of the RD. The HGMS contract outlines the details of the transporting of HG&E. (T)
  2. In the event that there is a discrepancy between the RD and the HGMS, the HGMS will take precedence. (C)
  3. The RCMP is responsible to make the shipping arrangements with the van lines as per the HGMS contract terms and conditions. (T)

11.02. Administration

  1. To ensure the movement of his/her HG&E, PMV(s) and recreational vehicle(s), the member will submit a completed Request for Shipment of HG&E (form 3124) to his/her Relocation Coordinator as soon as the possession dates are known and at least 3 weeks prior to losing the possession of the residence at old place of duty when possible. The member must provide a copy of registration for all vehicles that are to be shipped. (C)
  2. Additional costs incurred due to the late submission of form 3124 may be at the member’s expense. (C)
  3. The RCMP will provide the member with an HGMS overview. The member is responsible to know the applicable terms and obligations of the HGMS contract, including items that are limited or inadmissible. (C)
  4. Claims for loss or damage for HG&E and PMVs are between the member, van lines, and insurance company. (C)

11.03. Weight entitlement

  1. The RCMP will arrange for the transportation of HG&E, as per the service requirements of the HGMS contract. This includes packing, insuring, shipping, in- transit storage and unpacking of a reasonable quantity of personal and HG&E from the Core Account, up to the following: (T)
    1. weight up to a maximum of 20,000 lbs/9,071.94 kg including packing and crating; (T)
    2. charges for weight in excess of 20,000 lbs./9,071.94 kg and/or any extra charges when large articles are moved on a weight dimensional basis, or a cubic basis, or with surcharges will be funded from the Flexible Spending Account. (T)
      1. If there are insufficient funds in the Flexible Spending Account the member must reimburse the RCMP for the additional expenses

11.04. Storage-in-transit

  1. Storage, when necessary and incidental to the shipment of HG&E to the new place of duty may be authorized, from the Core Account, to a maximum of 30 days, and not beyond the last day for which IAM&MRA is authorized. (T)
  2. In exceptional circumstances, the DNC/Delegate may approve additional storage in transit from the Core Account, not beyond the last day for which IAM&MRA is authorized. (T)

11.05. Partial shipping / long-term storage

  1. Long-term storage of a portion of the member's HG&E is only authorized where the assigned COH will not reasonably accommodate the member’s HG&E. The following expenses will be funded from the Core Account:
    1. packing, crating and cartage of the member's HG&E to the nearest place where Government of Canada approved LTS facilities are available; and
    2. long-term storage of HG&E until they can or might be repossessed by the member or an authorized dependant of the member.

    Note

    The combined shipment and long-term storage weight is not to exceed 20,000 lbs / 9,071.94 kg (T)

  2. The member will accept all HG&E placed in long-term storage, if/when circumstances change, or another COH is assigned which can reasonably accommodate the LTS. (C)

11.06. Shipment of personal motor vehicles (PMV)

  1. When the authorized mode of travel is commercial travel, the member may claim actual and reasonable expenses associated with the shipment of a maximum of one PMV/motorcycle from the Core Account. (T)

    Note

    At all times, the maximum number of PMVs/motorcycles covered under the Core Account is one, whether driven or shipped. (T)

  2. The member may claim actual and reasonable expenses associated with the shipment of additional PMVs from the Flexible Spending Account. (T)
  3. Where the shipment of one or more PMVs is authorized, the RCMP will arrange and cover the cost to ship the PMV(s) to the new place of duty using the government's contracted carrier. Members must ship their PMVs under the HGMS contract when the service is available. (C)
  4. The following expenses associated with the shipment of PMVs may be reimbursable. The expenses for the first PMV are funded from the Core Account, and expenses for additional PMVs are funded from the Flexible Spending Account:
    1. kilometric expenses for driving the PMV(s) to and from a transfer agent's depot at each end of the move;
    2. one-way transportation by the most economical means of transportation for the member to return from and travel to the auto agent's depot at each end of the move;
  5. When a member is necessarily separated from his/her PMV due to shipping and the primary mode of travel to new location is by commercial carrier (for example, air), the member may claim car rental costs for one rental car, from the Core Account, at the old and/or new place(s) of duty. (T)
    1. Car rental must be pre-approved by the RCMP through the Travel Authorization. (C)
    2. The member may claim the costs for one additional car rental from the Flexible Spending Account.

11.07. Shipment of Recreational Vehicles

  1. The cost to ship recreational vehicles, boats, motorcycles, all-terrain vehicles, utility trailers, camping trailers or snowmobiles may be reimbursed if they are purchased for personal use and registered in the member’s name or that of a spouse and/or dependant. (T)
  2. Where the shipment of recreational vehicles is authorized, the RCMP will arrange and cover the cost to ship the recreational vehicles to the new place of duty using the government's contracted Members must ship recreational vehicles under the HGMS contract when the service is available. (C)
  3. The shipment of recreational vehicles will be funded from the Flexible Spending Account. (T)

11.08. Additional shipping expenses

  1. Shipping expenses not covered elsewhere in the HGMS contract may be funded from the Flexible Spending Account, subject to Relocation Coordinator approval and the availability of funds. (T)

Section 12 - Isolated Posts

12.01. Purpose

  1. The purpose is to assist members who are relocating to an Isolated Post (IP), between Isolated Posts or from an Isolated Post, as identified under the IPGHD. (T)
  2. In the event that there is a discrepancy between the RD and the IPGHD, the IPGHD will take precedence. (C)

12.02. Principles of reimbursement

  1. This section details the benefits under the RD , in accordance with the IPGHD, that apply to members who are relocated:
    1. to an Isolated Post;
    2. from an Isolated Post to another location, including another Isolated Post; or
    3. on completion of their period of assignment to an Isolated Post. (T)
  2. When a member is relocated to an Isolated Post, both partial shipment and long- term storage may be authorized by the Relocation Upon a subsequent transfer, the HG&E from the principal residence and LTS will be shipped to the new place of duty subject to the limitations in the RD. (C)

12.03. Weight restrictions to an Isolated Post

  1. When a member is relocated to, from or between posts not accessible by means of an all-weather roads to partly or fully furnished Isolated Post accommodation, the weight limits are:
    1. 900 kg for the member; and
    2. 900 kg for the spouse or first dependant; and
    3. 225 kg for each additional dependant.
    4. To compensate for the weight of the packing material, weight limitations may be increased by:
      1. 15% if the shipment is by air or road; or
      2. 25% if the shipment is by rail; or
      3. 30% if the shipment is by watercraft. (T)
  2. When a member is relocated to, from or between posts that are accessible by means of an all-weather road, and will occupy partly or fully furnished accommodation, the weight limits are:
    1. weight up to a maximum of 20,000 lbs / 9,071.94 kg including packing and crating; (T)
    2. charges for weight in excess of 20,000 lbs./9,071.94 kg and/or any extra charges when large articles are moved on a weight dimensional basis, or a cubic basis, or with surcharges will be funded from the Flexible Spending Account. (T)

12.04. Long-term storage

  1. When a member is relocated to an Isolated Post, long-term storage may be authorized if:
    1. due to weight restrictions, he/she cannot bring all HG&E to the Isolated Post; or
    2. the member is assigned a COH which cannot accommodate all the HG&E; or
    3. in the opinion of the DNC/Delegate, the shipment of HG&E to the new place of duty is neither desirable nor in the public interest.
  2. The RCMP will pay for the following expenses from the Core Account:
    1. packing, crating and cartage of the member's HG&E to the nearest place where Government of Canada approved LTS facilities are available; and
    2. long-term storage of HG&E until they can or might be repossessed by the member or an authorized dependant of the member.

    Note

    The combined shipment/storage weight is not to exceed 20,000 lbs / 9,071.94 kg. (T)

  3. When the member's HG&E have been stored and the member is subsequently relocated to a location where the HG&E could be repossessed by the member, spouse, or a dependant, the Relocation Coordinator may authorize the shipment of the HG&E from the place of storage to the member's:
    1. new place of duty; or
    2. former residence from which the HG&E were placed in storage; or
    3. residence in the intended retirement destination in Canada.

    Note

    This authorization will include the unpacking and uncrating of HG&E at the new place of duty. (C)

  4. The member is personally responsible for all costs associated with removing portions of HG&E from LTS while they are being stored at government expense. (C)
  5. A member whose employment terminates while his/her HG&E are in storage:
    1. will be reimbursed storage costs up to 14 days after the date of termination of employment; and
    2. may, within a month of the date of termination of employment, have the RCMP ship these HG&E to the original point from which they were placed into storage, or any other location of the member's choice, provided the cost is not greater than shipping them to the original point. (C)

12.05. Shipment/storage of personal motor vehicle to an Isolated Post

  1. The following restrictions apply to the shipment of a PMV to an Isolated Post (in addition to the conditions set in Section 11.07.):
    1. if the Isolated Post is accessible by road, the Relocation Coordinator will confirm that the receiving division allows the shipment of a PMV to the new location; (C)
    2. if the Isolated Post is not accessible by road, the shipment of a PMV will not be authorized, unless the location has been confirmed as allowing PMV A list of these locations is maintained by the Relocation Program; (C)
    3. if the shipment of a PMV is authorized, the member may claim shipment expenses for 1 PMV, from the Core Account, in accordance with Section 07; (T)
    4. if the shipment of a PMV is not authorized, the member may claim the following expenses from the Core Account:
      1. storage of a maximum of 2 PMVs, or one PMV and one recreational vehicle, at the nearest (from the old place of duty) adequate commercial facility; and
      2. payment of a one-time storage preservation fee for such services as removing the battery, raising the PMV off the tires, applying lubricants as required, etc., for commercial storage of a PMV; and
      3. shipment of one snowmobile or ATV (and shipment of one additional snowmobile or ATV if the member relocates to an Isolated Post with a spouse and/or dependants.) (T)

      Note

      Approval to store a PMV at a location other than the nearest adequate commercial LTS facility must be received from the Relocation Coordinator. Approval is not automatic and must be cost effective for the RCMP. (C)

Section 13 - Retirement relocation

13.01. Purpose and scope

  1. The purpose is to assist eligible retiring/retired members to relocate at or near the end of their career with the RCMP , as authorized in accordance with the RCMP regulations. (T)
  2. Retirement relocation benefits are limited to those identified in this Section. (T)
  3. The Flexible Spending Account is not applicable to retirement relocations. (T)
  4. The provisions under this Section will provide for legitimate expenses only, without opening the way for personal gain or for the underwriting of extravagances. (T)
  5. Reimbursements will be based on actual and reasonable relocation expenses in keeping within justifiable use of public funds and the provisions of this Section. (T)
  6. All claims for reimbursement must be supported by receipts. Receipts may be original documents, the customer's carbon copy or the specific expenses on the customer’s monthly statement of credit card Certified photocopies are acceptable. This is to ensure the validity of the reimbursement requested and to prevent duplicate reimbursement by the RCMP. The retiring/retired member may sign a personal declaration justifying a loss due to exceptional circumstances. (C)
  7. When selecting a third-party service provider, the retiring/retired member will ensure that an arm's length relationship The member can access the TPSP directory to select a third-party service provider (C)
  8. Retiring/retired members should not engage in any relocation activities (for example, sale of residence, house hunting trip, purchase of new residence, ) prior to signature of the discharge request by the CO/delegate, and prior to receiving a consultation on eligible benefits. (C)
  9. Retirement relocation expenses incurred before the discharge request has been signed by the CO/delegate will not be paid by the Crown. (T)
  10. Request for payment/reimbursement of retirement relocation expenses must be submitted in accordance with the RCMP Regulations. (T)
    1. The discharge request must include a retirement date which is not more than two years from the date the discharge request is signed by the CO/delegate. (C)
    2. A member who incurs pre-retirement relocation expenses prior to the discharge date and subsequently does not retire in accordance with the RCMP regulations, must repay the retirement relocation expenses. (C)
  11. Relocation expenses that have been reimbursed from another source following discharge/retirement will not be reimbursed under the RCMP RD. (C)

13.02. Eligibility

  1. Retirement relocation benefits may be available to a member who satisfies all the following conditions:
    1. the member must be eligible for a pension; and
    2. the member relocated from his/her original home community at Crown expense to meet operational requirements during his/her career with the RCMP. (T)
  2. Retirement relocations will be paid by the Crown only if the distance between the principal residence at the old place of duty and the replacement principal residence is at least 40 km. (T)
    1. Retirement relocations of less than 40 km will not be paid by the Crown unless it is to relocate a member who is living in COH at the time of retirement. (T)
  3. The member, or member couple, is only eligible for one retirement relocation at Crown expense. (T)
    1. The first retiring/retired member of an RCMP member couple should, in consultation with his/her spouse, decide whether to use retirement relocation provisions now or wait until the spouse retires. (C)
  4. A retired member who is re-engaged by the RCMP and subsequently relocated at Crown expense to meet operational requirements is eligible to a second retirement relocation in accordance with the provisions of this Section. (T)

13.03. Principles for reimbursement

  1. The member will notify the Relocation Coordinator of his/her intent to relocate as soon as possible and provide the following:
    1. a copy of the approved discharge request;
    2. a declaration of his/her intended retirement destination;
    3. a declaration that the destination is located at least 40 km from his/her principal residence at last place of duty; and
    4. a declaration that his/her spouse, if eligible for a retirement relocation, has not and will not take advantage of his/her own retirement relocation. (C)
  2. The intent is not to facilitate the acquisition of secondary residences. As such, in cases where there is no confirmation of disposal of the principal residence at the last place of duty, reimbursement of retirement relocation expenses will not be processed until confirmation of the delivery of HG&E and documentary evidence of the acquisition of a principal residence at the retirement location at least 40 km away. (C)

13.04. Non-Accountable Relocation Allowance (NARA)

  1. The retiring/retired member will receive a Non-Accountable Relocation Allowance (NARA) in the amount of $650. (T)
  2. Receipts are not required by the RCMP but should be retained for taxation purposes.
  3. The NARA is used to offset costs not specifically reimbursed under this This includes, but is not limited to, the replacement of items not inadmissible for shipment. (C)
  4. Although no receipts are required, the retiring/retired member must sign a statement to certify that the funds were spent as intended. (C)

13.05. Transfer allowance

  1. Retiring/retired members are not eligible for a transfer allowance. (T)

13.06. Sundry accountable incidental relocation expenses

  1. The retiring/retired member may claim for certain sundry incidental expenses incurred as a result of the relocation, in addition to the NARA. (T)
  2. The following all-inclusive list of actual and reasonable expenses will be reimbursed from the Core Account, based on receipts:
    1. basic connection/disconnection, including cancellation fees, of public utility services (telephone, internet, electricity, natural gas, water and cable);
    2. basic connection/disconnection, including cancellation fees, of a residential alarm system and up to two basic cellular telephone services;
    3. payment of local licenses, including the following mandatory associated expenses for the member, spouse and/or dependants:
      1. license fees, administration charges, photo charges, plastic encasing, public transit contribution, driver’s abstract (when required for insurance purposes when transferring between provinces) and license plate fees for one PMV;
      2. one Safety certificate and Emissions test for one PMV when mandated by provincial legislation before license plates can be obtained (excluding the cost of necessary repairs); and
      3. medical exam required to obtain a special category driver's licence if the licence is required for work reasons (for example, Class 4 licence);
    4. cost of altering locks at new residence - labour only;
    5. charges for post office change of address; and
    6. cost to transfer medical and/or dental files to new primary Health Care Provider and/or dentist. (T)

13.07. Accommodation

  1. Accommodation provisions will comply with the current Public Works & Government Services Canada (PWGSC) Accommodation and Car Rental Directory. (T)
  2. The number of eligible hotel/motel rooms is based on Taille de la famille:
    Taille de la famille Number of rooms
    1 to 2 1 room
    3 to 5 2 rooms or 1 suite
    6 to 7 3 rooms (or 1 room and 1 suite)
    8 or more 4 rooms (or 2 suites)
  3. A retiring/retired member who elects to stay in private non-commercial accommodation may claim for the private non-commercial accommodation allowance of $50 per night for each night private non-commercial accommodation is approved and occupied.
    1. This allowance is payable per family unit and not per individual family member.
    2. A retiring/retired member who stays in his/her own residence, whether owned, rented or COH is not eligible for this allowance.

13.08. Meals

  1. A retiring/retired member, spouse and/or eligible dependants will be paid a meal allowance for each full day of approved travel or relocation status, regardless of the accommodation type. (T)
  2. Meal will be paid in accordance with the National Joint Council Travel Directive rates in effect and within the limitations of this Section. (T)

13.09. Transportation

  1. All commercial transportation arrangements must be made via the Government’s contracted travel There will be no reimbursement for travel arrangements made outside this service provider. (T)
  2. A retiring/retired member will be reimbursed actual and reasonable expenses for ferry, bridge, tunnel tolls and parking charges. Ferry charges may include a berth/cabin, etc. when overnight travel is required. (T)
  3. When a retiring/retired member is authorized to use his/her PMV, he/she will receive a kilometric allowance as per the National Joint Council Travel Directive rates. (T)
    1. Gas expenses are not reimbursable when receiving a kilometric allowance. (T)
  4. Car rental provisions for all relocation activities will comply with the current Public Works & Government Services Canada (PWGSC) Accommodation and Car Rental Directory. (T)
    1. The size of rental car is based on Taille de la famille:
      Taille de la famille Size of rental car
      1 to 3 Mid-size / Intermediate
      4 Full size
      5 or more Mini van
    2. When renting a vehicle, a government issued designated travel card should be used to pay for rental expenses or vehicle insurance should be purchased. (T)
      1. Members who do not have a designated travel card must purchase and will be reimbursed for vehicle insurance.
    3. Drop off fees and gas expenses, with receipts, are reimbursable when renting a car. (T)

13.10. Incidental daily expense allowance

  1. Incidental daily expenses allowances are only applicable during HHT. (C)
  2. One allowance per family is payable, for each approved overnight commercial or private non-commercial accommodation. (T)

13.11. Miscellaneous relocation allowance

  1. A miscellaneous relocation allowance is applicable during relocation status (HG&E days and TNL). (T)
  2. This allowance is payable for each approved overnight commercial or private non- commercial accommodation, as follows:
    1. member: 12% of daily meal allowance;
    2. spouse, dependant(s): each 6% of daily meal allowance. (T)

13.12. Professional cleaning

  1. Actual and reasonable expenses for cleaning services from the Core Account, with receipts, up to a maximum of $200 per residence, for the principal residences at both the last place of duty and retirement location. (T)
  2. Cleaning at the old place of duty must take place during the clean day, where possible. (C)
  3. Cleaning at the retirement location must take place within 30 days of the unload day. (C)

13.13. Sale of principal residence

  1. The sale benefits available for the retiring/retired member are as follows:
    1. the cost of one professional appraisal, not exceeding provincial ceiling rates in TPSP directory, from the Core Account, in any of the following situations: (T)
      1. if the lot size exceeds 1.235 acres (0.5 hectares) or 4 acres (1.62 hectares) where required by zoning laws and/or city bylaws, to determine the appraised value of the eligible lot portion; (T)
      2. the principal residence is income producing, to determine the percentage of the building which is used as a principal residence. (T)
    2. Real estate commission expenses or private sale expenses, from the Core Account, limited to a lot size of 1.235 acres (0.5 hectares) or 4 acres (1.62 hectares) where required by zoning laws and/or city bylaws, and not exceeding provincial ceiling rates in TPSP directory. (T)
    3. Legal fees and disbursement expenses, from the Core Account, associated with obtaining clear title to the property for sale, not exceeding provincial rates and not to exceed the provisions of Section 4.14. (T)
    4. HEA, at the rate of 80% of the eligible equity loss, and up to a maximum of $30,000, from the Core Account, in accordance with the terms and conditions of Section 4.18 and pre-approved by the DNC/Delegate. In order to qualify for HEA, the new residence must be at least 100km from residence at the last place of duty. (T)
  2. Where the disposed principal residence is co-owned by a person who is not the retiring/retired member’s spouse or dependant(s), only the portion of the expenses directly proportional to the retiring/retired member’s legal share will be reimbursed. (T)
  3. The retiring/retired member is not eligible for home sale assistance, real estate incentive, marketing incentives, attending fees, power of attorney, mortgage early repayment penalties, and any other sale benefit not specifically stated in this Section. (T)

13.14. House Hunting Trip (HHT)

  1. Retirement relocation HHT expenses are reimbursed for the retiring/retired member and spouse. (T)
  2. A retiring/retired member who has already secured accommodation is not eligible for a HHT. (T)
    1. If the retiring/retired member owns a parcel of land and he/she intends to build a residence on the land, he/she may be eligible for a HHT. (C)
    2. A binding agreement or contract to purchase, build or lease is considered having secured accommodation. (C)
  3. Before proceeding on a HHT, the retiring/retired member must submit a House- Hunting Trip Request (form 4064) to the Relocation Coordinator, for review and approval. The Relocation Coordinator will then provide the retiring/retired member with a Travel Authorization for all approved travelers including, if applicable, a Travel Authorization Number for travel via commercial carrier. (C)
  4. The duration of a HHT is up to 5 days (6 nights) at the retirement location plus 2 days of travel time. (T)
    1. Total travel time must not exceed 2 days except when distances, connections and/or the absence of commercial transportation are such that the total return journey cannot be accomplished in that In such cases, additional travel time may be authorized by the Relocation Coordinator. (C)
    2. Additional travel time and related expenses resulting from a member selecting a different mode of transportation than authorized by the Relocation Coordinator will not be reimbursed. (C)
  5. During the HHT, the retiring/retired member and spouse may be reimbursed for the following expenses, from the Core Account:
    1. accommodation up to 6 nights; (T)
    2. meal allowance up to 7 days; (T)
    3. one incidental expense allowance per day per family up to 7 nights; (T)
    4. car rental or PMV expenses up to 6 days for car rental and 7 days for PMV. (T)

    Note

    The HHT expenses are pre-approved by the Relocation Coordinator on the Travel Authorization. (C)

  6. A retiring/retired member may claim dependant care expenses at the old place of duty or at the retirement location during the HHT, from the Core Account, as follows: (T)
    1. up to $75 each day if care is provided by individuals who provide dependant care as a regular source of income and do not reside with the family; or a bonded sitter provided by a company in the business of providing dependant care services. Receipts are required. (T)
    2. $35 each day if care is provided by a friend or Receipts are not required. (T)

    Note

    Only dependant care expenses that are additional to any existing dependant care arrangements, and not exceeding the length of the HHT, may be claimed. (C)

  7. When the last place of duty and the retirement location are within close proximity (within 150 km), the retiring/retired member may commute each day for the purposes of the HHT. The total cost of commuting cannot exceed the costs and time taken for a regular The retiring/retired member and spouse may be reimbursed for the following expenses, from the Core Account: (C)
    1. Transportation
      1. PMV expenses (up to a maximum of 5 return trips); or
      2. car rental (up to a maximum of 5 days).
    2. Meals up to a maximum of 5 days (HHT)
    3. No overnight accommodations will be reimbursed (C)
    4. No incidental expense allowances will be paid (C)

13.15. Purchase of residence

  1. The purchase benefits available for the retiring/retired member from the Core Account are as follows:
    1. the cost of one professional appraisal, not exceeding provincial ceiling rates in TPSP directory, if the lot size exceeds 1.235 acres (0.5 hectares) or 4 acres (1.62 hectares) where required by zoning laws and/or city bylaws, to determine the appraised value of the eligible lot portion; (T)
    2. the cost of a first building/structural inspection on each residence where an offer to purchase is made, not exceeding provincial ceiling rates in TPSP directory; (T)
    3. the cost of one inspection each for well, water potability, and septic system inspection (including the pumping only when required for the inspection), not exceeding provincial ceiling rates in TPSP directory; (T)
    4. the cost of follow-up termite, radon, wood basement and pyrite inspections when recommended in writing by the building inspector; (T)
    5. legal fees and disbursement expenses incurred to complete the purchase of the retirement residence, not exceeding provincial ceiling rates in TPSP directory, and not to exceed the provisions of Section 6.08; (T)
  2. Where the acquired principal residence is co-owned by a person who is not the retiring/retired member’s spouse or dependant(s), only the portion of the expenses directly proportional to the retiring/retired member’s legal share will be reimbursed. (T)
  3. The retiring/retired member is not eligible for attending fees, power of attorney, bridge financing, mortgage interest differential, mortgage loan insurance, and any other purchase benefit not specifically stated in this Section. (T)

13.16. Rental accommodation

  1. The rental benefits available for the retiring/retired member from the Core Account are as follows:
    1. rent or lease liability up to a maximum of one month’s rent for the rental accommodation at the last place of duty; (T)
    2. at the retirement location, actual and reasonable RSA finding fees provided by a professional rental firm for a maximum of 2 days; (T)
    3. rent in advance up to a maximum of one month’s rent to secure the permanent rental accommodation at the retirement location. (T)
  2. The RCMP will cover sale or rental benefits at the last place of duty, but not both. (T)
  3. The RCMP will cover purchase or rental benefits at the retirement location, but not both. (T)

13.17. HG&E days

  1. The retiring/retired member may claim up to 3 days at the last place of duty while the HG&E is packed and loaded and to allow a clean day after the HG&E have been loaded. The retiring/retired member will be deemed to be on relocation status for these days. The expenses are covered from the Core Account. (T)
    1. Expenses are limited to accommodation, meals and miscellaneous relocation allowance for the retiring/retired member, spouse and eligible dependants. (T)

13.18. Travel to new location

  1. The mode of travel to new location must be pre-authorized by the Relocation Coordinator. The following factors will be taken into account by the Relocation Coordinator when determining the most appropriate and cost effective means of travel to the new location:
    1. the family circumstances;
    2. the cost of transportation options;
    3. the existence of an acceptable transportation network between the last place of duty and the retirement location; and
    4. the weather conditions that prevail at that time. (C)
  2. Once a mode of transportation has been determined and authorized, and prior to proceeding on TNL , the Relocation Coordinator will provide the retiring/retired member with a Travel Authorization, including, if applicable, a Travel Authorization Number for travel via commercial carrier. (C)

    Note

    It is the retiring/retired member’s responsibility to ensure he/she has received proper authorization to be on relocation travel status from his/her line officer. In cases where the TNL has occurred without a pre-approved travel authorization, the Relocation Coordinator may authorize travel expenses, in consideration of the circumstances and anticipated expenses that would have been otherwise authorized. (C)

  3. It is expected that the family unit will travel together by the approved mode. (C)
  4. For trips of more than 650 km, the travel time will be determined as follows:
    1. air: up to 2 calendar days, based on airline schedules and connections (T)
    2. PMV: one calendar day per 500 km, based on the distance between the principal residence at last place of duty and the principal residence at the retirement location. (T)
  5. For each day of approved TNL , the member, spouse and dependants (excluding extended family) will be reimbursed for one-way transportation, accommodation, meals and miscellaneous relocation allowance expenses from the Core Account.(T)
  6. No benefits will be reimbursed during annual leave or additional unauthorized days. (T)
  7. A retiring/retired member authorized to travel by PMV to the retirement location may claim the following expenses:
    1. one PMV or motorcycle at 100% kilometric rate; (T)
    2. one trailer at 50% kilometric rate (T)

    Note

    At all times, the maximum number of PMVs/motorcycles covered for retiring/retired members is one, whether driven or shipped. (T)

  8. The eligible distance is pre-authorized by the Relocation Coordinator, based on the distance between the residence at last place of duty and the principal residence at the retirement location. (C)
  9. The retiring/retired member may travel to the new location through the U.S.A. by PMV, if it is the most direct or appropriate route to the retirement location. He/she may claim for expenses in accordance with National Joint Council rates and should not exceed expenses that would have been incurred had the travel taken place in Canada. (C)
  10. A retiring/retired member traveling to the retirement location by a self-contained motor home/travel trailer, in lieu of a PMV, may claim the following expenses:
    1. 100% kilometric rate;
    2. campground fees;
    3. meals and miscellaneous relocation allowance.

    Note

    A retiring/retired member cannot claim the private non-commercial accommodation allowance. (T)

13.19. Shipment/insurance of HG&E and PMV

  1. The RCMP will pay for transporting the retiring/retired member’s HG&E, from the Core Account, in accordance with the conditions and limitations of this The HGMS contract outlines the details of the transportation of HG&E. (T)
  2. In the event that there is a discrepancy between the RD and the HGMS, the HGMS will take precedence. (C)
  3. The Relocation Coordinator is responsible to make the shipping arrangements with the van lines as per the HGMS contract terms and conditions. The Relocation Coordinator will advise the retiring/retired member of the length of time the van line has to deliver the HG&E to the principal residence at the retirement location. (C)
  4. It is the retiring/retired member's responsibility to submit a copy of the original bill of lading to the Relocation Coordinator at the earliest possible date. (C)
  5. To ensure the movement of his/her HG&E, including PMV, the retiring/retired member will submit a completed Request for Shipment of HG&E (form 3124) to his/her Relocation Coordinator as soon as the intended date of departure is known and at least 3 weeks before departure where possible. The retiring/retired member must provide a copy of the shipped vehicle registrations if applicable. (C)
  6. The RCMP will arrange for and pay the cost of packing, insuring, shipping and unpacking of a reasonable quantity of personal and HG&E, up to the following:
    1. weight up to a maximum of 20,000 lbs / 9071.94 kg including packing and crating;
    2. charges for weight in excess of 20,000 lbs / 9,071.94 kg and/or any extra charges when large articles are moved on a weight dimensional basis, or a cubic basis, or with surcharges will be charged to the retiring/retired member. (T)
  7. Storage, shipment of recreational vehicles and car rental benefits are not applicable to retirement relocations. (T)
  8. When approved to travel to the new location via air, the retiring/retired member may claim actual and reasonable expenses related to the shipment and shipment insurance of up to one PMV via commercial carrier. (T)
    1. PMV expenses for driving the PMV from the residence to and from a transfer agent's depot at each end of the move; (T)
    2. the charges levied by a transfer agent to deliver the PMV to and receive it from the government's contracted carrier. (T)

    Note

    At all times, the maximum number of PMVs covered under the RD is one, whether driven or shipped. (T)

    Note

    The HGMS contract should be used when the service is available. (C)

    Note

    Claims for loss or damage are between the retiring/retired member, van lines, and insurance company. (C)

13.20. HG&E days at retirement location and IAM&MRA

  1. The retiring/retired member is not eligible for benefits during HG&E days (unloading and unpacking) or IAM&MRA at the retirement location. (T)

13.21. Inadmissible expenses

  1. Retiring/retired members are not eligible for any other expenses unless they are specifically stated in this Section. (T)

Section 14 - Glossary of terms and acronyms

14.01. Definitions (T)

Actual and reasonable expenses
  • The actual expenses incurred, supported by proof of payment, for example, receipts and vouchers; and
  • The reasonable amount that the RCMP judges to be both appropriate and justifiable based on experience of what such costs should be in the circumstances, and within the limits described in the RD.
Arm’s length transaction

a transaction that is consummated between 2 or more non-related parties. Conversely, a non-arm’s length transaction is a transaction consummated between two or more related parties.

  • Related individuals include direct-line descendants, as well as spouse or common-law partners, brothers, sisters, and in-laws; and
  • Related individuals also include non-immediate family members such as cousins, aunts, uncles, nephews and nieces.
Bridging loan
temporary financing to allow the member to close the purchase of the replacement principal residence at the new place of duty before sufficient funds have been received from the sale proceeds of the principal residence at the old place of duty.
Commercial accommodation
accommodation obtained in a hotel, motel, tourist home, guest cottage, campground or similar establishment that caters to the general public at predetermined rates.
Commercial transportation
transportation by air, professional airport limousine, rental vehicle, shuttle, taxi, bus, rail or watercraft.
Common-law spouse
a person who has resided with the member in a conjugal relationship for a continuous period for at least 1 year prior to the issuance of the transfer notice.
Competitively marketed

a principal residence will be considered competitively marketed for sale when:

  • the principal residence is continuously for sale except for brief interruptions (for example, to change brokers or listings) through a licensed real estate agent (realtor);
  • the principal residence listing price is consistent with the appraisal conducted in accordance with the RD and the conditions of the market;
  • the member is acting in good faith to dispose of the residence; and
  • no reasonable offers are refused.
Cost relocation
a transfer notice has been issued and a relocation at Crown expense has been authorized.
Crown-owned housing (COH)
living accommodation owned, leased, rented or otherwise controlled by the Government of Canada.
Dependant

a person who resides full time with the member at the member’s residence, and who is:

  • the biological child, stepchild, adopted child including a child adopted by aboriginal people under the Custom Adoption Practice, or legal ward of that member or of the member's spouse who is both dependent on the member for support and is:
    • under 18 years of age, or
    • dependent on the member by reason of mental or physical disability, or
    • in full-time attendance at a school or other education institution that provides training or instruction of an educational, professional, vocational or technical nature.
Distance
calculated distance by the shortest public route determined by the RCMP.
Equity
the sale price of the residence less any existing mortgage and/or lien, not a member's net worth. For a bridging loan, equity is based upon the difference between the appraised value and the existing mortgage on the principal residence.
Exceptional circumstances
events that are outside the member’s control. These circumstances are considered rare and should only be considered in cases of extreme and unforeseen situations.
EX-equivalent members
members at the C/Supt. / EX-01 levels and above. A member promoted as a result of his/her transfer to the Executive Group is deemed to be a member of the Executive Group for the purposes of the RD.
Extended family

a person who resides full time with the member at the member’s residence, and who is:

  • the parent, grandparent, brother, sister, uncle, aunt, niece, nephew or grandchild of that member or of the member's spouse; or
  • a caregiver, whether it be a paid or unpaid helper who regularly looks after a child or a sick, elderly, or disabled person.
Household goods and effects (HG&E)
the personal belongings, including the furniture, household effects, household equipment and personal effects of a member and dependants. They do not include items not eligible to be shipped due to their hazardous nature or where excluded by RD or otherwise restricted by household goods removal tariffs.
Household goods movement services (HGMS) Contract
contract negotiated by the Government Services Canada for the movement of HG&E under this RD as per section 11.
Isolated Post
a place named in Appendix A of the Isolated Posts and Government Housing Directive.
Legal fees and disbursements
all expenses incurred through the services of a lawyer or notary public in securing clear title, fulfilling municipal and provincial property acquisition obligations, and securing financing on the purchase.
Member
a regular member, civilian member, special constable or special constable member as defined in the RCMP Act.
Member couple
two members who are married at the time of, or have lived together in a conjugal relationship for a continuous period of at least one year prior to, the issuance of the transfer notice.
Newly engaged member
a person who has been engaged as a regular member and designated as a peace officer, or a person recruited from outside the RCMP and sworn in as a CM or S/Cst. member. On relocation to the first place of employment, to a training site or the first place of employment after training, a person is deemed not to be a member for the purposes of the RCMP Relocation Directive, National Joint Council Travel Directive, and National Joint Council (NJC) Integrated Relocation Directive (RD). (Reference to these directives is made for the use of rates only).
Non-accountable relocation allowance (NARA)
allowance that members do not have to account for upon relocation i.e. receipts are not required but should be retained.
Pet
domestic family pet that normally resides in the family home. Horses or a large number of animals, such as cattery, a kennel of dogs or a herd of sheep are not kept for companionship and as such are not considered domestic pets.
Place of duty
the location, as determined by the RCMP , at or from which a member ordinarily performs the duties of his/her position and in the case of a member whose duties are of an itinerant nature, the actual building to which the member returns to prepare/submit reports, etc., and where other administrative matters pertaining to a member's employment are conducted.
Principal residence

a dwelling in Canada together with that portion of land (1.235 acres or less) that:

  • is owned by the member or the member's spouse and/or dependants or jointly by the member and the member's dependants; and
  • was occupied or deemed occupied by the member, the member's dependants or both, immediately prior to official notification of the transfer.
Private motor vehicle (PMV)
serviceable motor vehicle whose cubic measurement does not exceed 20.80 cubic meters that is owned and registered by the member, his/her spouse or a dependant, and may be of passenger car configuration, or any other type of self-propelled vehicle mounted on a car or truck chassis, but does not include the cars of electric or steam railways or other motor vehicles running only on rails, or a motorized snow vehicle, farm tractor, or similar type of self-propelled vehicle.
Private non-commercial accommodation
may include a travel trailer, tent or a private home, but does notinclude commercial accommodation, public quarters, the private residence of the transferred member, or the private residence of a relative or acquaintance with whom the member normally resides.
Professional cleaning
service rendered by a company or an individual who provides cleaning services as a regular source of income. It excludes the purchase of cleaning supplies to personally perform the cleaning. It excludes items deemed as maintenance such as chimney cleaning, furnace cleaning, etc.
Purchase price
the actual amount paid for the residence including applicable federal or provincial taxes less any rebates for said taxes as evidenced by contracts and deeds.
Receipt

an official receipt shall include the following information:

  • name of Person or Organization that provided the service;
  • date the service was rendered (period covered); and
  • amount that was paid for the services that were rendered;
Relocation
movement of a member, spouse and/or dependants and HG&E from the principal residence at the old place of duty to the replacement principal residence.
Replacement principal residence
a dwelling purchased or leased at the new place of duty which will become a member's principal residence following the relocation.
Retiring Member
for the purposes of the RCMP Regulations, sec. 79(1) (a), means a member who is entitled to an annual allowance or an immediate annuity.
Spouse
husband, wife or common-law spouse.
Training site
"Depot" Division at Regina, Saskatchewan, or any other location where a newly engaged Member/cadet undergoes training prior to relocation to his/her first place of duty.
Transfer
movement of a member from one position to another within the RCMP following an approved transfer notice.
Travel trailer
trailer towed behind a vehicle, by means of a bumper or frame hitch, and is designed to provide temporary living accommodation for recreational, camping or travel use. It is of such size or weight as not to require special highway movement permits when towed by a motor vehicle.

14.02. Acronyms (C)

ATV
All -Terrain Vehicle
COH
Crown Owned Housing
CM
Civilian Member
CRA
Canada Revenue Agency
CV
Curriculum Vitae
DHIT
Destination Home Inspection Trip
DNC
Departmental National Coordinator
FAA
Financial Administration Act
FMM
Finance Management Manual
FSD
Foreign Service Directives
GHSP
Guaranteed Home Sale Program
GST
Goods & Services Tax
HEAP
Home Equity Assistance Program
HGMS
Household Goods Management Service
HG&E
Household Goods and Effects
HHT
House Hunting Trip
HSA
Home Sale Assistance
HST
Harmonized Sales Tax
IAM&MRA
Interim Accommodations, Meals & Miscellaneous Relocation Allowance
IPGHD
Isolated Posts & Government Housing Directive
LDP
Limited Duration Post
LTS
Long-term Storage
MLIP
Mortgage Loan Insurance Premium
NARA
Non-Accountable Relocation Allowance
NJC
National Joint Council
PMV
Private Motor Vehicle
PST
Provincial Sales Tax
PWGSC
Public Works & Government Services Canada
RD
Relocation Directive
RM
Regular Member
RSA
Rental Search Agency
TBS
Treasury Board Secretariat
TDRA
Temporary Dual Residence Assistance
TNL
Travel to New Location

Annex A - Member couples

Figure 1
Member couples
Process diagram for member couples
Date modified: